Sistema de armazenamento de energia de bateria em contêiner de 2570 kWh

Sistema de armazenamento de energia de bateria em contêiner de 2570 kWh

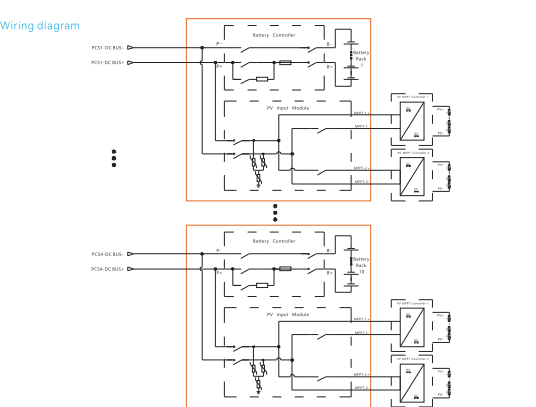
Um sistema de armazenamento de energia de bateria em contêiner é uma solução integrada que incorpora módulos de bateria, um sistema de gerenciamento de energia (EMS), um sistema de gerenciamento de bateria (BMS), um sistema de gerenciamento térmico, um sistema de proteção contra incêndio e unidades de distribuição de alta e baixa tensão dentro de um contêiner de transporte padrão. O sistema oferece vantagens como padronização, design modular, fácil transporte e rápida instalação. É amplamente utilizado na integração de redes de energia renovável, redução de picos e preenchimento de vales, microrredes, fornecimento de energia de emergência e otimização de energia para parques industriais e comerciais.
Modelo:2570kWh

Enviar consulta

Descrição do produto

Recursos do produto

1. Ar condicionado inteligente, resfriamento por resfriamento de ar, constante refinada

gerenciamento de controle de temperatura, pequena diferença de temperatura de

núcleo elétrico, longa vida;

2. Acesso de acoplamento DC fotovoltaico, combinando com o conjunto de MPPT

controlador, alta eficiência de conversão de energia elétrica.

3. Nível de embalagem + caixa inteira de combate a incêndio, fogo rápido de perfluorohexanona

extinção, alta segurança e confiabilidade;

4, design modular de pré-instalação, menos de 28t, pode ser diretamente

caixa inteira univer sal transporte, não há necessidade de dividir o pacote

transporte, nenhum trabalho de instalação de bateria no local.


1. Ar condicionado inteligente, resfriamento por resfriamento de ar, constante refinada

gerenciamento de controle de temperatura, pequena diferença de temperatura de

núcleo elétrico, longa vida;

2. Acesso de acoplamento DC fotovoltaico, combinando com o conjunto de MPPT

controlador, alta eficiência de conversão de energia elétrica.

3. Nível de embalagem + caixa inteira de combate a incêndio, fogo rápido de perfluorohexanona

extinção, alta segurança e confiabilidade;

4, design modular de pré-instalação, menos de 28t, pode ser diretamente

caixa inteira univer sal transporte, não há necessidade de dividir o pacote

transporte, nenhum trabalho de instalação de bateria no local.





Especificação



Modelo E2570-400-A

Lado CC da bateria
parâmetros
Tipo de célula LFP 314Ah
Capacidade e configuração 16,077 kWh/1P16S
Capacidade e número 2570 kWh/10x16
Relação carga/descarga ≤0,5°C
Profundidade de descarga 95% DOD
Número de ciclos 8000cls(0,5P,25±2°C,@70%SOH)
Número de sensores de temperatura 1280

Lado CC do inversor
parâmetros
Corrente nominal 157Ax10
Potência nominal 1.285 kW

Parâmetros do lado PV DC
Número de circuitos de entrada 20 vias (2 controladores PV MPPT opcionais)
Corrente nominal 168Ax20way
Potência nominal 120 kW x 20 vias

Parâmetros do sistema
Faixa de tensão 716,8 V ~ 921,6 V
Tensão nominal 819,2V
Temperatura operacional -30~55℃(Redução acima de 40°C)
Umidade relativa 0 ~ 95% UR, sem condensação
Dimensões (L*P*A) 6058×2438×2896mm
Pesos <26T
Grau de IP IP54 (máquina completa)
Barulho <70dB
Conceito de resfriamento Resfriamento por ar forçado



Hot Tags: 2.570 kWh Bateria em contêiner Sistema de armazenamento de energia
Enviar consulta
Por favor, sinta-se livre para dar o seu inquérito no formulário abaixo. Responderemos em 24 horas.
X
Utilizamos cookies para lhe oferecer uma melhor experiência de navegação, analisar o tráfego do site e personalizar o conteúdo. Ao utilizar este site, você concorda com o uso de cookies. política de Privacidade