English
Español
Português
русский
Français
日本語
Deutsch
tiếng Việt
Italiano
Nederlands
ภาษาไทย
Polski
한국어
Svenska
magyar
Malay
বাংলা ভাষার
Dansk
Suomi
हिन्दी
Pilipino
Türkçe
Gaeilge
العربية
Indonesia
Norsk
تمل
český
ελληνικά
український
Javanese
فارسی
தமிழ்
తెలుగు
नेपाली
Burmese
български
ລາວ
Latine
Қазақша
Euskal
Azərbaycan
Slovenský jazyk
Македонски
Lietuvos
Eesti Keel
Română
Slovenski
मराठी
Srpski језик |
Características
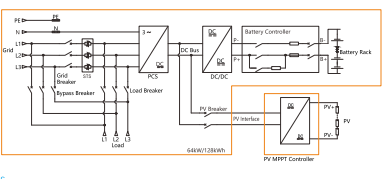
1. Alta densidade de potência, alta integração e tamanho compacto com fácil instalação; 2. suporta acesso dc fotovoltaico e configura controladores mppt, formando microrrede PV-ESS acoplada a DC; 3.A bateria de armazenamento de energia é impulsionada por um conversor DC/DC, estabilizar a tensão do barramento CC do sistema; Monitoramento inteligente on-line 4.4G e Wi-Fi, permitindo controle remoto inspeções e redução de tarefas manuais no local; 5. Implantação sob demanda com operação automatizada e fora da rede comutação durante o corte de pico e preenchimento de vale, apoiando controle integrado de sistemas BMS, PCS e EMS com múltiplos proteções; 6. Forte capacidade de carga monofásica fora da rede, com um máximo único carga de fase de 30 kW; 7. Inclui carga padrão, rede elétrica, disjuntores de acesso fotovoltaico e interruptores de bypass, formando distribuição de sistema integrado com All-in Um projeto; 8.Inclui um STS integrado e sistema de gerenciamento de energia, com tempo de comutação inferior a 20 milissegundos entre múltiplas potências fontes; 9. Suporta operação paralela 1+1.
Especificações |
|||
| Modelos | ESTS50-100kWh-400-A | ESTS64-128kWh-400-A | |
| Parâmetros da bateria DC | Tipo de célula | LFP 280Ah | LFP 314Ah |
| Capacidade e configuração do pacote | 14,336 kWh/1P16S | 16,077 kWh/1P16S | |
| Capacidade da bateria e quantidade do pacote | 100 kWh/7, opcional 115 kWh/8 | 128 kWh/8, opcional 112 kWh/7 | |
| Faixa de tensão da bateria | 314V~403V | 359V~461V | |
| Taxa C e corrente nominal de carga/descarga | 0,5C, 140A | 0,5C,157A | |
| Índice de ciclo | 8000cls(0,5P,25± | 2℃,@70%SOH) | |
| Pontos de monitoramento de temperatura | 56 | 64 | |
| Parâmetros do Módulo DC | Faixa de tensão lateral de baixa tensão | 150~1000V | |
| Tensão mínima para potência total no lado de baixa tensão | 340 V | ||
| Corrente nominal | 160A | 180A | |
| Potência nominal | 50kW | 64kW | |
| Parâmetros fotovoltaicos do lado CC (Lado de saída MPPT) |
Potência máxima de entrada | 100kW | |
| Corrente máxima de entrada | 160A | ||
| Faixa de tensão/tensão do barramento do sistema | 650V~800V | ||
| Chave de entrada | 250A/1000Vdc/2p, correspondente a um controlador fotovoltaico MPPT que pode ser conectado (250A/1000Vdc/2p, suporta entrada MPPT única) | ||
| Conectado à rede Parâmetros do lado AC |
Potência nominal CA | 50kW | 64kW |
| Potência máxima CA | 55kW | 70,4 kW | |
| Corrente nominal | 75A | 96A | |
| THDi | <3% | ||
| Componente CC | <0,5%lpn | ||
| Tipo de grade | 3W+N+PE | ||
| Faixa de tensão | 360 VCA ~ 440 VCA | ||
| Faixa de frequência | 45~55Hz/55~65Hz | ||
| Fator de potência | -1~1 | ||
| Lado AC ilhado parâmetros |
Potência de saída nominal | 50 kW 64 kW | |
| Potência máxima de saída monofásica | 30kW | ||
| Tensão nominal de saída | 400 V | ||
| Frequência de saída nominal | 50/60Hz | ||
| THDu | <3% | ||
| Capacidade de sobrecarga | 110%10 minutos | ||
| Transferência de ilha de rede configuração do painel |
Interruptor de bypass de manutenção | 125A/400Vca | |
| Interruptor de carga | 125A/400Vca | ||
| Troca de grade | 250A/400Vca | ||
| STS | 152A/100kW | ||
| Tempo de troca | <20ms | ||
| Parâmetros do sistema | Eficiência máxima do sistema | ≥90% | |
| Conceito de resfriamento | Resfriamento de ar inteligente | ||
| Temperatura operacional | -30~55℃-30~55℃(Redução de potência acima de 40°C) | ||
| Umidade relativa | 0 a 95% UR, sem condensação | ||
| Dimensões (L*D*H) | 1050×1050×2050mm | ||
| Peso | 1350kg | ||
| Grau de IP | IP54 IP54 (máquina completa) | ||
| Barulho | <70dB | ||
| Tipo de conexão em rede | 4G/WiFi/TCP/IP4G/WiFi/Ethernet TCP/IP | ||
| Proteção contra incêndio | Aerossol | ||
| Tela de exibição | LCD | ||
Armário de armazenamento de energia
Bateria de lítio de armazenamento vertical de energia
Bateria de lítio de armazenamento de energia de gabinete de rack
Bateria de lítio de armazenamento de energia montada na parede
Bateria de lítio de armazenamento de energia empilhada
Bateria de lítio de armazenamento de energia de alta tensão